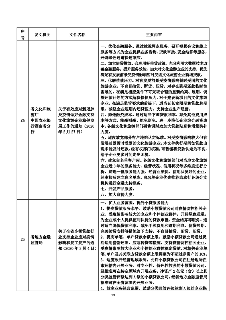
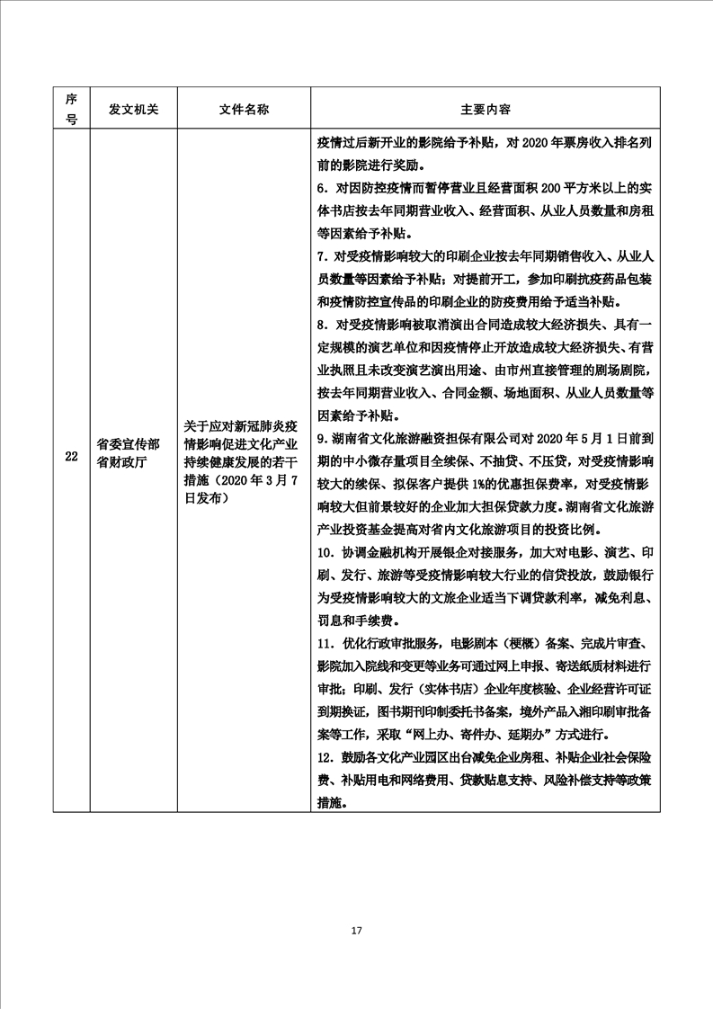
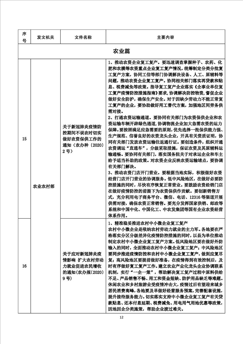
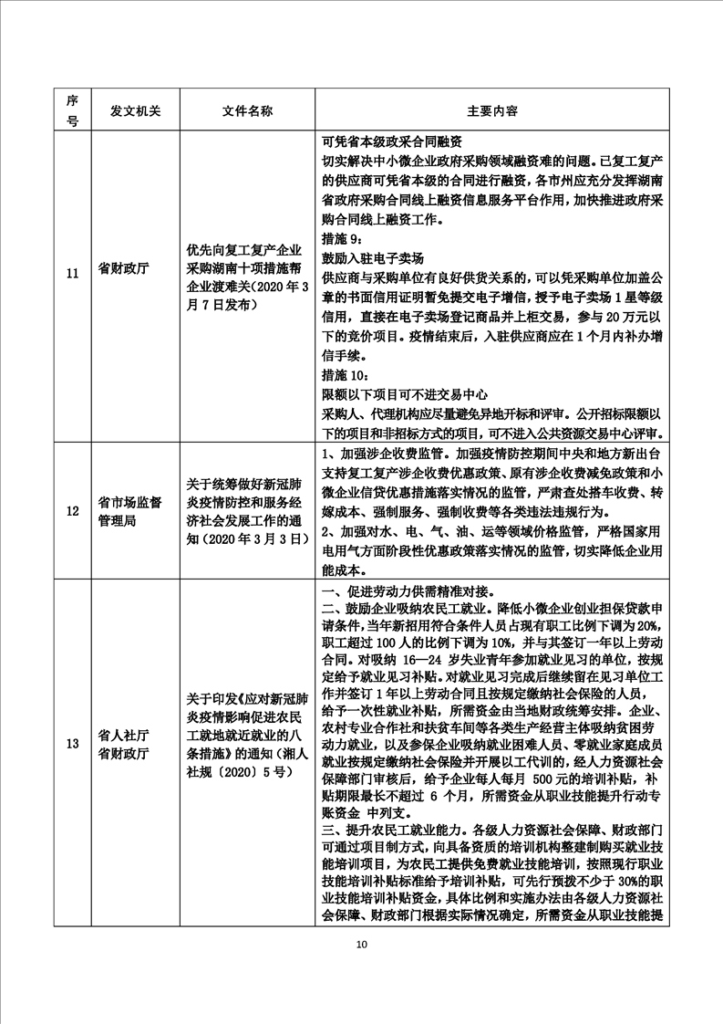
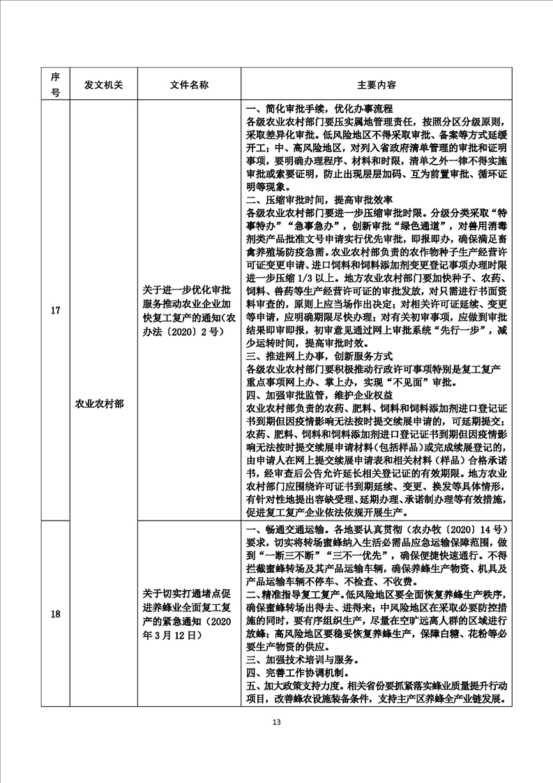
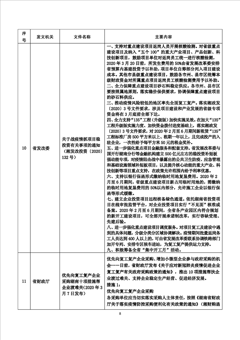
新冠肺炎疫情防控期間複工複產支持政策摘編(第4期)

發布時間:2020-03-20 17:52信息來源:懷化市人民政府門戶網站