網站支持IPv6

繁體中文
無障礙瀏覽長者專區
  • 網站首頁
  • 市政府
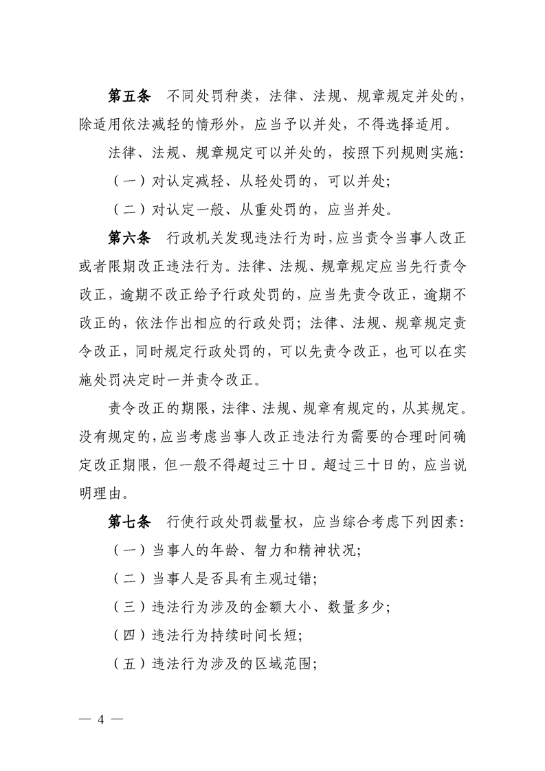
  • 新聞中心
  • 信息公開
  • 政府數據
  • 互動交流
  • 走進懷化

網站支持IPv6

繁體中文
無障礙瀏覽 長者專區
一粒種子改變世界
導航
  • 網站首頁
  • 市政府
  • 新聞中心
  • 信息公開
  • 政府數據
  • 互動交流
  • 走進懷化

首頁 > 市政府 > 政府公報 > 2025年第7期 > 部門文件

關於印發《懷化市市場監督管理行政處罰裁量權實施辦法及基準》《懷化市市場監管領域依法不予實施行政強製措施事項清單(一)》的通知

發布時間:2025-07-10 15:51信息來源:懷化市市場監督管理局
























部門文件

  • 《懷化市市場監督管理行政處罰裁量權實施辦法及基準(送審稿)》《懷化市市場監管領域依法不予實施行政強製措施事項清單(一)(送審稿)》的起草說明
  • 音頻解讀:《懷化市市場監督管理行政處罰裁量權實施辦法及基準(送審稿)》《懷化市市場監管領域依法不予實施行政強製措施事項清單(一)(送審稿)》的起草說明
[打印本頁] [關閉窗口]
分享到
   
  • 國家部委網站
  • 省市政府網站
  • 市州網站
  • 區縣網站
  • 其他
  • 友情鏈接
  • 網站地圖

主辦單位: 懷化市人民政府辦公室

承辦單位: 懷化市政務服務中心

Tel: 0745-2714117Fax: 0745-2714117E-mail: [email protected]

網站標識碼:4312000017