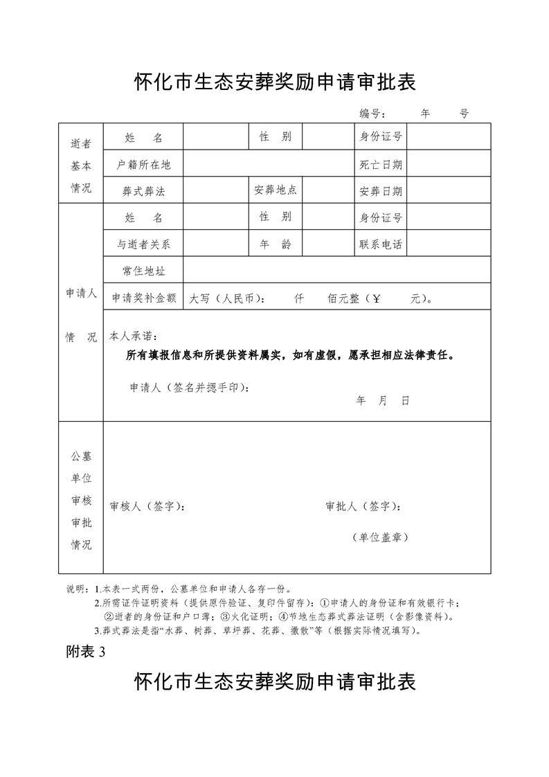
關於印發《懷化市鶴中一體化惠民殯葬實施辦法》的通知

發布時間:2025-07-16 15:59信息來源:懷化市民政局