關於印發《漵浦縣 2025 年學生資助工作實施方案》的通知

發布時間: 2025-09-19 16:30 信息來源:漵浦縣教育局











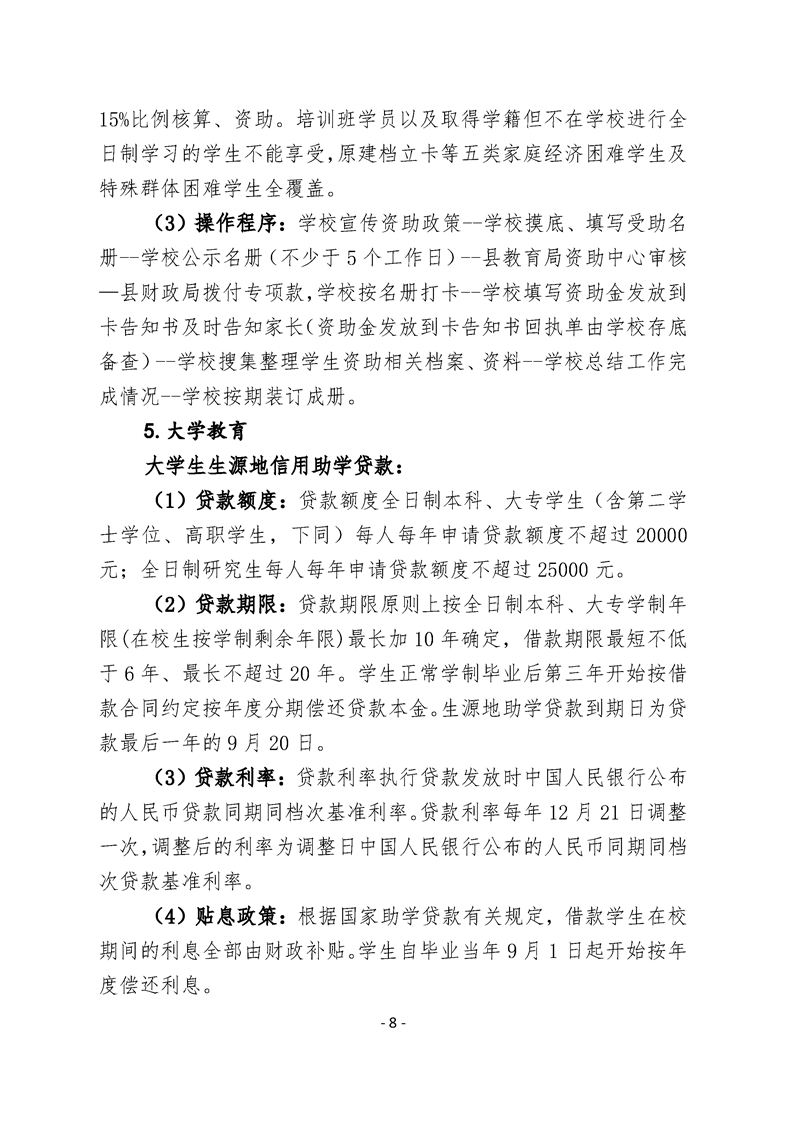
初審:邱高賢 複審:王仟 終審:劉麗花 賀小明